商品图

Elecbee Microphone Unit LM393 Sound Sensor Built-In Omni-Directional Microphone Audio Sample/Record Voice Switch

SKU: EB0045968
Favorites

Key Features

Show More
Description
Description:
 
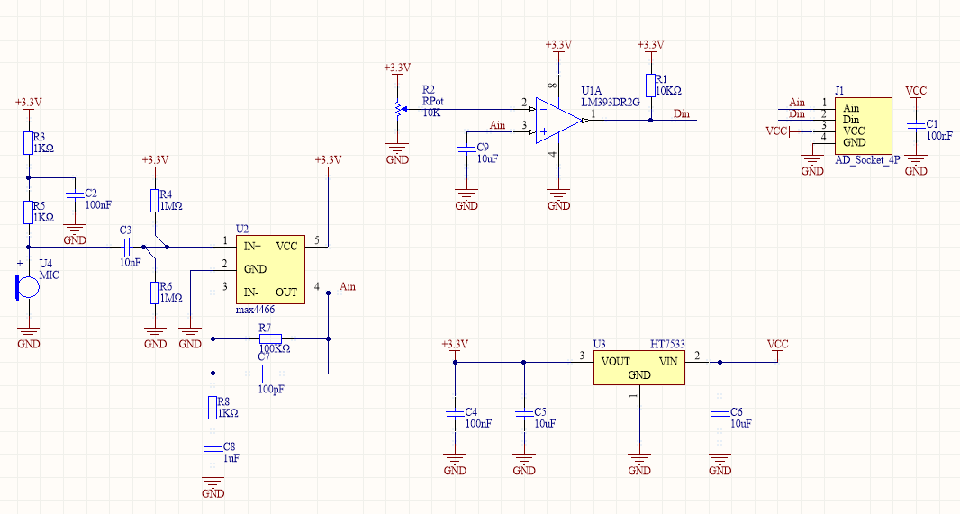
Microphone Unit is a sound sensor with a built-in omni-directional electret microphone. The signal is amplified and output by microphone preamplifier max4466. The amplifier can effectively suppress power supply noise and common mode noise, and the output signal has high sound recovery and can be used in noisy environments. The unit can not only output analog signals, but also output digital level signals. The built-in LM393 double voltage comparator can set the comparison voltage threshold by adjusting 10K adjustable resistance. The sensor is very suitable for acoustic electrical conversion, audio recording / sampling, FFT acoustic feedback, voice switch and other projects.
 
Features:
 
Audio record/sample
Built-in microphone preamplifier MAX4466
Omnidirectional, 52dB sensitivity
Digital output and analog signal
Built-in dual independent precision voltage comparator and adjustable resistor, threshold adjustable
Development platform: Arduin, UIFlow (Blocky, Python)
HY2.0-4P interface
2X LEGO™ compatible holes
 
Package Included:
 
1x Microphone Unit
1x Grove Cable
 
Applications:
 
FFT Spectrum Display
Audio Sample / Record
Voice Switch
 
Specification:
 
Resources Parameter
Microphone sensitivity / SNR 52dB/40dB
Output Signal Analog / digital
Working Voltage 3.3V
Net weight 5g
Gross weight 16g
Product Size 32*24*8mm
Package Size 67*53*12mm

 

Datasheet:
 
MAX4466: Click to view 
LM393: Click to view 
 
Schematic:

 

Pin Map:
M5Core(PORT B GPIO26 GPIO36 5V GND
Mic Unit 26 36 5V GND

 

Example:
1. Arduin IDE
To get complete code, please click here: https://github.com/m5stack/M5-ProductExampleCodes/tree/master/Unit/MIC_Unit

M5Stackreg-Microphone-Unit--LM393-Sound-Sensor-Built-In-Omni-Directional-Microphone-Audio-SampleReco-1751896

Shopping Guide
Shipping
Delivery Period
For in-stock parts, orders are estimated to ship out in 3 days.
Elecbee ships orders once a day at about 5pm except Sunday.
Once shipped, estimated delivery time depends on the below carriers you chose.
DHL Express: 3-7 business days
DHLeCommerce: 12-22 business days
FedEx International Priority: 3-7 business days
EMS: 10-15 business days
Registered Air Mail: 15-30 business days
Shipping RatesShipping rates for your order can be found in the shopping cart.
Shipping OptionsShipping rates for your order can be found in the shopping cart.
Shipping TrackingWe will notify you by email with tracking number once order is shipped. You can track your order using the “Track My Order” feature.
Returning/WarrantyReturningReturns are normally accepted when completed within 30 days from date of shipment, please contact customer service for a return authorization. Parts should be unused and in original packaging. Customer has to take charge for the shipping
WarrantyAll Elecbee purchases come with a 30-day money-back return policy, plus 1-year Elecbee warranty against any manufacturing defects.
This warranty shall not apply to any item where defects have been caused by improper customer assembly failure by customer to follow instructions, product modification, negligent or improper operation
OrderingHow to BuyElecbee accepts online orders.
Add to cart > Check out > Submit order > Complete payment > Delivery
PaymentPayPal, Credit Card includes Visa, Master, American Express, Bank transfer.
Reviews
ELECBEE
All reviews come from verified purchasers
5
0%
4
0%
3
0%
2
0%
1
0%
In-Stock:9987
Qty.
1
Unit Price
$ 6.79$ 7.99
Ext. Price
$ 6.79$ 7.99
$ 6.79$ 7.99
Can Ship in 1-3 Business Days