
تسجيل الدخول
0
مقدمة:
يحتوي TLC5615 على محول رقمي إلى تناظري متصل بالتسلسل. ناتجها هو نوع الجهد ، والحد الأقصى لجهد الخرج هو ضعف قيمة الجهد المرجعي. مع وظيفة إعادة التشغيل ، أي إعادة تعيين سجل DAC إلى جميع الأصفار. الأداء أفضل من DAC لإخراج النوع الحالي المبكر.
يمكن إكمال الإدخال التسلسلي لبيانات 10 بت من خلال ثلاثة نواقل تسلسلية فقط. من السهل التفاعل مع المعالجات الدقيقة القياسية في الصناعة أو وحدات التحكم الدقيقة (وحدات التحكم الدقيقة). إنها مناسبة لأجهزة الاختبار التي تعمل بالبطارية والهواتف المحمولة. للإزاحة الرقمية ومناسبات الضبط والتحكم الصناعي.
حدود:
مزود الطاقة: 5V
الاتصال: اتصال تسلسلي 3 أسلاك
نطاق خرج الجهد: ضعف جهد الدخل المرجعي
استهلاك منخفض للطاقة: 1.75 ميجا واط كحد أقصى
معدل التحديث: 1.21 ميجا هرتز
وقت الاستقرار إلى 0.5LSB: القيمة النموذجية هي 12.5 LBs
درجة حرارة العمل: 0 ~ 70 ℃
دبوس متوافق مع Maxim MAX515
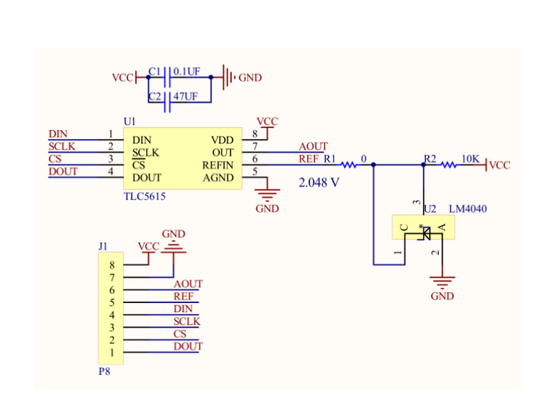
دبوس الوصف:
vcc: مصدر طاقة إيجابي
GND: مصدر طاقة سلبي
AOUT: خرج الجهد التناظري DAC
REF: مدخلات مرجعية
DIN: إدخال البيانات التسلسلية
SCLK: إدخال الساعة التسلسلية
CS: تحديد رقاقة ، منخفض نشط
DOUT: إخراج البيانات التسلسلية
مخطط كتلة وظيفي:

رسم تخطيطى:

1 × محول من رقمي إلى تمثيلي








الشحن | فترة التسليم | بالنسبة للأجزاء المتوفرة في المخزون، يُقدّر أن تُشحن الطلبات خلال 3 أيام. تُشحن إلكيبي الطلبات مرة واحدة يومياً حوالي الساعة 5 مساءً باستثناء يوم الأحد. بمجرد الشحن، تعتمد مدة التسليم التقديري على الناقل الذي اخترته أدناه. DHL Express: 3-7 أيام عمل DHLeCommerce: 12-22 يوم عمل FedEx International Priority: 3-7 أيام عمل EMS: 10-15 يوم عمل Registered Air Mail: 15-30 يوم عمل | |
| أسعار الشحن | يمكنك العثور على أسعار الشحن لطلبك في سلة التسوق. | ||
| خيارات الشحن | يمكنك العثور على أسعار الشحن لطلبك في سلة التسوق. | ||
| تتبع الشحن | سنقوم بإعلامك عبر البريد الإلكتروني برقم التتبع بمجرد شحن الطلب. يمكنك تتبع طلبك باستخدام ميزة "تتبع طلبي". | ||
| الإرجاع/الضمان | الإرجاع | يتم عادةً قبول المرتجعات عند إكمالها خلال 30 يوماً من تاريخ الشحن، يرجى التواصل مع خدمة العملاء للحصول على تفويض الإرجاع. يجب أن تكون الأجزاء غير مستخدمة وفي عبوتها الأصلية. يجب على العميل تحمل تكاليف الشحن | |
| الضمان | تأتي جميع مشتريات إلكيبي مع سياسة إرجاع واسترداد الأموال لمدة 30 يوماً، بالإضافة إلى ضمان إلكيبي لمدة سنة واحدة ضد أي عيوب تصنيع. | ||
| لا ينطبق هذا الضمان على أي عنصر تسببت العيوب فيه بسبب تجميع غير صحيح من قبل العميل، أو فشل العميل في اتباع التعليمات، أو تعديل المنتج، أو التشغيل الخاطئ أو غير السليم من قبل العميل. | |||
| الطلب | كيفية الشراء | تقبل إلكيبي الطلبات عبر الإنترنت. | |
| أضف إلى السلة > ادفع > أرسل الطلب > أكمل الدفع > التسليم | |||
| الدفع | باي بال، بطاقة ائتمان تشمل فيزا، ماستر كارد، أمريكان إكسبريس، التحويل البنكي. | ||